2021年度 太田市予算編成に関する要望書を提出



2021年度/太田市予算に関する要望書(PDF)

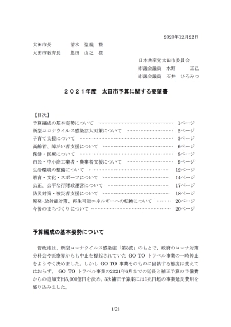
 日本共産党太田市委員会・市議団の連名で22日、2021年度太田市予算編成に関する要望書を市長、教育長あてに提出しました。

 要望書は、新型コロナウイルス感染拡大対策、子育て支援、高齢者・障がい者支援、保健・医療、市民・中小商工業者・農業者支援、生活環境の整備、教育・文化・スポーツ、公正・公平な行財政運営、防災対策・被災者支援、原発・放射能対策、再生可能エネルギーへの転換、今後のまちづくりなど11章、193項目となっています。

 医療機関や介護事業所、保育園、幼稚園、認定こども園、学童保育クラブなど社会機能維持のための事業所・施設への財政支援、必要と考える人が「いつでも誰でも何度でも」検査を受けられる体制、事業継続のための支援をはじめ、新型コロナから命と暮らし、営業を守るための施策を要望しています。

太田市予算要望書

この記事が気に入ったら
いいね または フォローしてね!

よかったらシェアしてね!
  • URLをコピーしました!
  • URLをコピーしました!

コメント

コメント一覧 (4件)

  • ワクチンの早期実用化を!
    新型コロナワクチンについては、イギリスに続いてEU諸国でも接種が実施されようとしている一方、なぜ日本ではワクチン接種が実施されるめどは立っていないのでしょうか?いったいどんな理由が挙げられているでしょうか?
    日本共産党・立憲民主党・国民民主党・社民党の野党4党が共同で、新型コロナワクチンの早期実用化を政府・与党に強く求めていくことが必要だと私は考えますが、水野様ならどう考えますか?

  • ギガウェーブさんへ
    接種費用を国が全額負担して、健康被害が生じた場合は国が補償する新型コロナウイルスワクチン接種関連法案が12月2日に全会一致で可決・成立しています。

     日本共産党は、ワクチンはこれまで人体に接種されたことがないタイプで、長期間の検証もできていないと専門家が指摘していることから、安全性が明らかになるまで接種勧奨と努力義務は適用除外すべきと求めています。

    田村憲久厚生労働相は、懸念を評価するような情報があればさまざまな判断をすると答えています。

    さらに共産党は、政府が供給を受けるワクチンについて、実用化例のない新しい技術が用いられていることから、接種が症状を悪化させるリスクがあるとして、有効性、安全性の確認をないがしろにしてはならないことも強調しています。

  • 重要なご返答ありがとうございます
    水野様へ 
    重要なご返答ありがとうございます。

    新型コロナウイルス感染症については、海外ではアメリカなど、日本よりも感染者数の多い国があること、また、イギリス・EU諸国などでは、コロナワクチンの接種がすでに実施されていること、などを考えると、新型コロナ対策に関する国際的情報共有体制の構築に取り組んでいくべきだと主張している人も、少なからずいるのではないかと私は思うのですが、水野様ならどう考えますか?

  • ギガウェーブさんへ
    日本共産党は昨年5月21日、パンデミック収束のため、国際社会の連帯と協力を呼びかけています。

    https://www.jcp.or.jp/web_policy/2020/05/post-838.html

    WHO総会では、新型コロナウイルスヘの対応で、国連を中心とした国際的な協力の強化を呼びかける決議を全会一致で採択しています。

    決議のなかでは、WHOのこれまでの対応について、「公平かつ独立した包括的な評価の段階的プロセスを開始すること」を求めています。

コメントする

目次